首页
>
商事法律服务
>
争议解决
>
正文
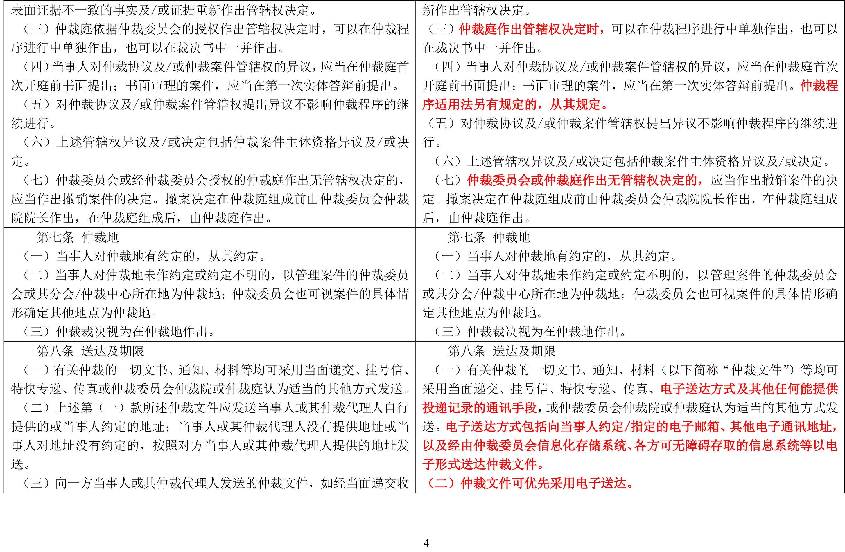
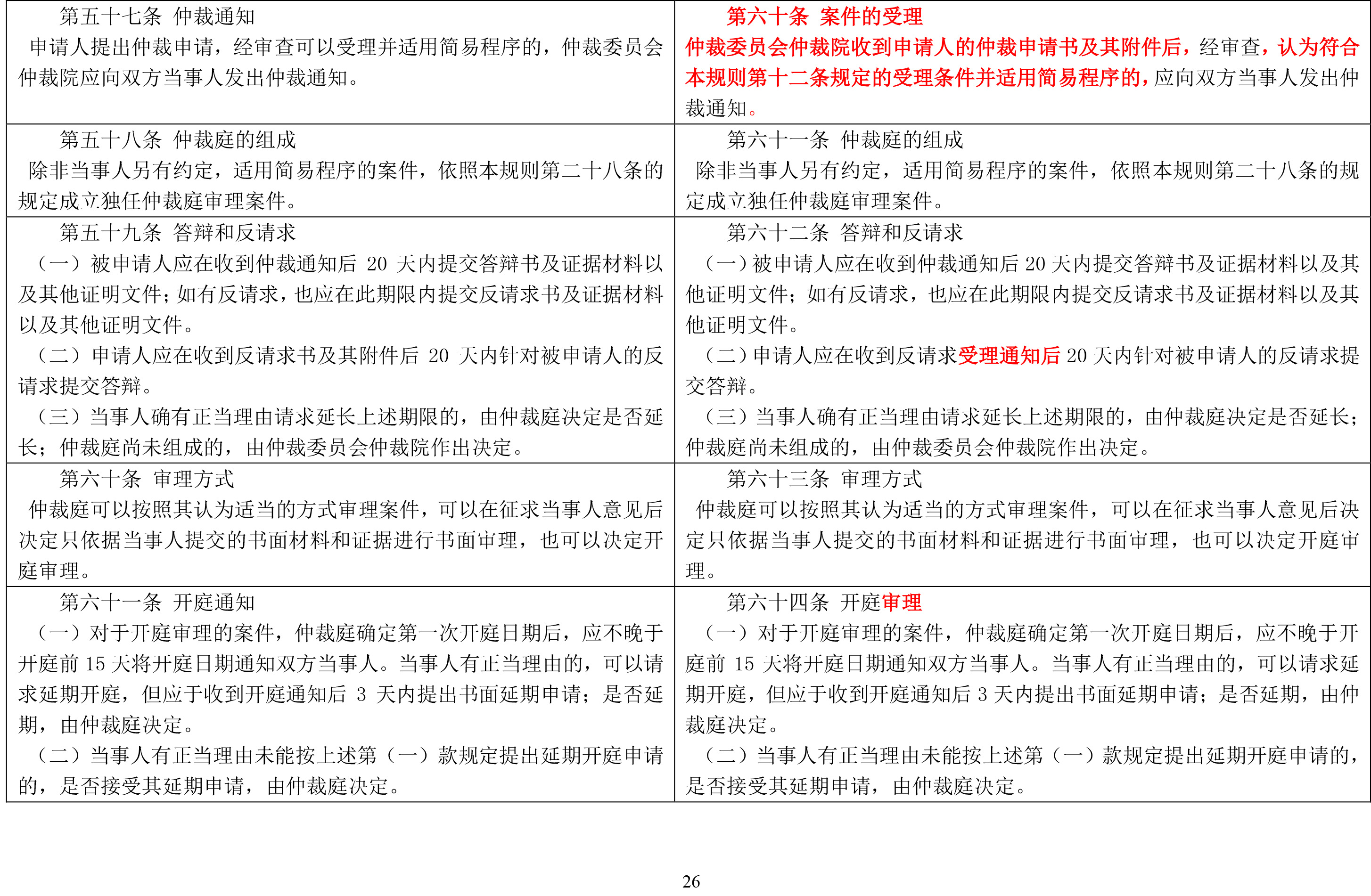
《中国国际经济贸易仲裁委员会仲裁规则》2015版与2024版对比表
2023-09-05 20:00:00
编辑:
贸促会贸仲委 贸仲委发布
map